Skip to content
GitLab
Menu
Projects
Groups
Snippets
Loading...
Help
Help
Support
Community forum
Keyboard shortcuts
?
Submit feedback
Contribute to GitLab
Sign in / Register
Toggle navigation
Menu
Open sidebar
Manuel de Blas
demeter
Wiki
3.ers
3.2 Casos de Uso
Last edited by
ddcDIM47
Oct 15, 2025
Page history
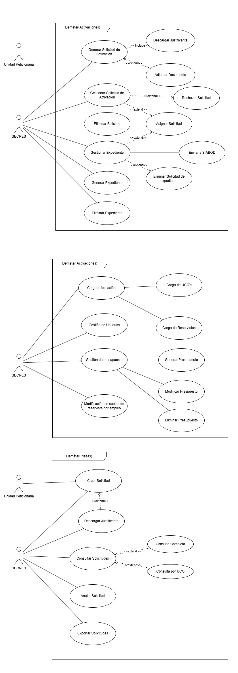
3.2 Casos de Uso